调节阀得维修方法
1 .调节阀故障检查判断思路
过程控制的作用最终体现在调节阀的动作上,检查判断故障时要观察调节阀的动作是否正常。可用手动控制来操作调节阀,阀门不能正常地打开和关闭,或者上、下行程运行卡滞,可以确定是调节阀有故障,调节阀不会动作,先检查供气、供电是否正常,在此基础上再检查其他部件。
了解调节阀的故障特征有助于判断或处理故障。新安装使用的调节阀故障有:泄漏、油污使传动机构卡涩或动作失灵,或动作不平稳、定位不准确等,可进行调试,把故障逐一排除。运行到中期的调节阀,通过调试和转动磨合,电气、机械零部件将处于最佳工作状态,其故障率是很低的,但薄弱环节也会出现故障,如间隙加大导致漏油、黏附在管道上的污物、铁锈、杂质脱落会导致阀门出问题。运行后期,调节阀的各类电气元件、机械零部件因工作时间长了,元件老化及机械部件的磨损,常会出现位置反馈接触不良,定位精度低、稳定性差等故障,需要进行全面的检查和修理。
调节阀有故障应先观察机械部件是否有磨损、腐蚀、损坏等现象。检查聚四氟乙烯或其他填料是否老化、缺油、变质,填料是否压紧,垫片及口形圈是否老化或裂损。检查阀杆与阀芯、推杆的连接有无松动,是否产生过大的变形、裂纹和腐蚀。检查阀座的接合面是否受腐蚀,法兰连接螺钉是否松动。阀芯直接与工艺介质接触,受介质冲刷、腐蚀最为严重,在高压差、空化情况下更易损坏,拆卸检查时要仔细观察阀芯的磨损、腐蚀,损坏情况,对症进行维修或更换。
气动执行机构动作失常,应检查膜片是否破裂、是否没安装好,膜片绝对不能有泄漏现象,膜片使用时间过长,材料老化很容易出问题;检查推杆是否变形、弯曲、脱落弹簧有没有断裂等。
不要忽视了阀门附件的检查,如供气压力是否正常、有没有含水、泄露现象等;还要对定位器、电气转换器、电气阀门定位器进行检查,因为很多时候调节阀失控都是供电、供气或附件有故障引发的。
2 .气动调节阀的维修
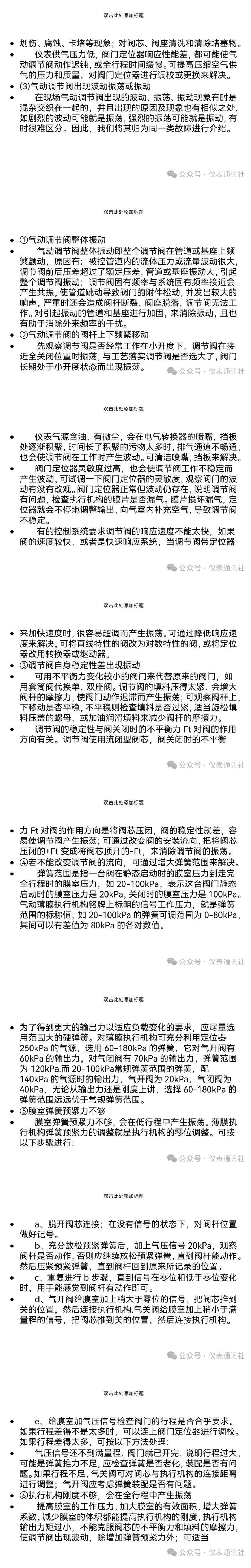
气动调节阀以气源为动力、以气动薄膜执行机构为执行器、4-20mA 信号为控制信号,并借助电气阀门定位器、空气过滤减压阀等附件去驱动阀门动作,从而达到最管道介质的流量、压力、温度等工艺参数开关量或比例式调节。气动调节阀由气动薄膜执行机构和阀体两部分组成。气动薄膜执行机构主要由波纹膜片,平衡弹簧和推杆组成,其结构如图 1 所示。执行机构是执行器的推动装置,它接受标准气压信号后,经膜片转换成推力,使推杆产生位移,同时带动阀杆及阀芯动作,使阀芯产生相应位移,通过改变阀门的开度,来达到控制介质工艺参数之目的。


